8(第2/2页)
“当然,”T.E.打断K,“Daedalus只是提出基础概念。在实际执行面上,梦境植入尚历经许多后续研究试验,才获致成功。
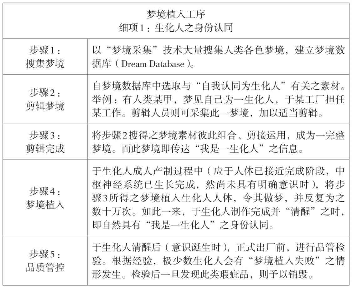
“这里有一份摘要,关于‘生化人身份认同’之梦境植入工序。”T.E.踱回桌前,打开抽屉,取出另一份文件递给K,“你参考看看。”
K细读文件。

“了解吗?”
K点头。
“这是关于生化人身份认同的部分。其他项目比照处理。”T.E.手中的烟斗柄指向K,“……K,我即将赋予你调阅相关资料的权限。如果你对技术细节有兴趣,你可以在研究中心的文献系统中查到相关数据。对了,”他放下烟斗,“有一点需要补充说明。事实上,除了身份认同、知识技能之外,我们尚且处理了生化人的情欲问题……”
“署长,”K突然问,“您告诉我这些的原因是?”
T.E.微笑。他拍拍K的肩膀。“你很客气。但太客气不见得是好事。你先坐下吧。”T.E.打了个手势,“我可以很直率地说:整体而言,我打算加重技术主管在第七封印业务中的决策分量——”
“意思是?”
“人类历史上,许多突破确由技术进展驱动。”T.E.回应,“古典时代的工业革命即是如此。这是常识,无须多言。但重点是,你必然也注意到近几年来,‘血色素法’鉴别率的下降曲线。或许——”他意味深长,“或许在你任期内,我们就需要新的筛检法了。”
K默然。
“你层级够高。况且,我认为你必须知道更多。这也对你的工作有所帮助;尤其是,如果在未来我们需要研发新筛检法的话……
“好了,这样够了。”T.E.刻意结束话题,“我刚提到,我们甚且利用‘梦境植入’技术来处理生化人的情欲问题。众所周知,相较于正常人类,生化人情感淡薄。这也是通过梦境植入所处理的。
“这部分与Daedalus Zheng不直接相关。”T.E.敲了敲烟斗。近午时分,天光角度偏移,室内转暗。干燥的气流吸去了空气中的水分。“那是第七封印后来自主研发的。人有七情六欲,以人为蓝本的生化人必然也有。但若是放任他们拥有全然类同于一般正常人类之情欲,则可能衍生许多问题——感情问题、婚姻问题、生育问题、人口结构问题,甚至可能导致犯罪。相关伦理争议与社会负担必不可免。
“也因此,人类联邦政府决议将‘梦境净化’纳入生化人梦境植入之制式内容内;换言之,比照一般梦境植入法,将一具有“削减生化人情欲”功能之梦境植入生化人;其意义类同于潜意识去势。生化人经梦境净化后,情欲能力已被剥夺。甚至当他们暴露于与‘爱’或‘性’有关之情境中时,即可能引发身体与情绪上之恶心不适——”
“啊,这么说,”K恍然大悟,“所谓‘生化人情感淡薄’的说法确实有其根据……”
“当然。那是事实。”T.E.语气淡然,“且‘梦境净化’并非唯一原因。一般看法,这也与生化人缺乏童年直接相关。由于历经梦境净化,且缺乏童年,生化人的情感能力确实贫乏;也因此,政府很少允许生化人从事需高度细腻情感之工作。
“然而我必须说,‘梦境净化’仅是一时权宜。”办公室中,光逐渐被暗影噬入,T.E.的声音隐没入周遭的空洞,“目前技术水准仅止于此。尽管实务上看来相当成功,但我个人对此并不完全放心……”
[1] 关于Daedalus Zheng所提出之革命性“梦境植入”概念,由于事涉国家机密,相关史料皆极难取得;很长一段时间,甚至连Daedalus Zheng教授之个人资料也几乎全遭隐蔽。据了解,当时由于人类联邦政府对“梦境植入”相关机密全面封锁,外界对于Daedalus Zheng此人其贡献,均毫无所悉。经查,“Daedalus Zheng”之名首见于2225年传记作家K. Toffler所著之《启蒙》(Enlightenment)一书。根据K. Toffler之考证,Daedalus Zheng死于2098年。然而由于《启蒙》一书并非以Daedalus Zheng为主角,相关内容亦仅占书中约半页篇幅,仅知Daedalus Zheng于某生化人关键技术创发过程中扮演一定程度之角色。换言之,自2080年代“梦境植入”之概念创生,以迄2225年Daedalus Zheng之名首次曝光为止,其间长达近150年,外界对其人其事几乎一无所知。而即使是在2225年之后,史家对于Daedalus Zheng生年、籍贯等详细个人背景依旧无从知晓,遑论其余信息。毫无疑问,这是个历史的缺口。而长期以来,针对相关于Daedalus Zheng之议论,人类联邦政府均采取“不予证实”之冷处理态度,讳莫如深。直至《启蒙》一书出版48年后,公元2273年,经由当代著名史家R.L.锲而不舍之考证与追索,此一历史谜案方真相大白。于史传《Daedalus Zheng:忧郁的先知》(Daedalus Zheng: A Melancholy Prophet)一书中,R.L.将Daedalus Zheng描绘为一身材瘦小、神经质、多话、聒噪且性格自大之害羞科学家,同时详述其中年后个性转变之历程。据R.L.调查,Daedalus Zheng一生尽管绯闻不断,却终身未婚。传闻他是个双性恋者。且Daedalus Zheng自始至终即对人类联邦政府对梦境植入之应用十分不以为然。关键在于,Daedalus Zheng主张,梦境植入技术不应仅植入知识教养、身份认同等必要数据,且必须同时大量植入情感成分,方为正确。根据R.L.所掌握之史料,于寄予某同性恋人的私人电子邮件中,Daedalus Zheng曾如此写道:……那与人道无关。官僚政客们总以为我是因为人道理由才主张在生化人的梦境植入中加入情感因素,其实他们错了,他们错了。我之所以如此主张,是因为那才能使得生化人“更好用”一些……情绪固然有可能降低人的决策质量,但也并非全然如此;某些情绪对人的决策与工作效率是有正面帮助的。适度的情绪化很可能有助于紧急意外状况发生时生化人的正确反应……多数时候,如果你会恐惧,那么表示那造成恐惧的原因确实有可能产生危险。如果一只野兽的出现令你直觉感到恐惧,那表示野兽确实有可能伤害你。恐惧帮助你迅速决策,离开现场,避免可能立即造成的伤害。这是“本能”的用处。那是基因铭刻于人类脑组织中的印记。如果你缺乏恐惧,如果“逃离”的动作必须经由全然理性冰冷的计算才能产生,那么便可能、极有可能造成时间上的延误……然而此一概念最终毕竟未被人类联邦政府采纳。根据R.L.考证,Daedalus Zheng似乎对如此结果大失所望;原本个性已十分害羞的他,自此之后,更有严重自我封闭之倾向;甚至与多数朋友断绝往来。据考证,自2080年代末期起,以迄2098年Daedalus Zheng辞世为止,他几乎全无社交活动,仅余二三友人;其中唯一较广为人知者为数学家Paz Carlos。此段期间,Daedalus Zheng依旧聒噪,然而表现形式却一变而为经常性、持续性且旁若无人的喃喃自语。2098年春天,Daedalus Zheng于其情人W家中因突发性心脏衰竭过世,年仅53岁;可谓英年早逝。史家R.L.并高度怀疑其死因,认为不能排除死于他杀;甚至亦不排除W涉案之可能。“各方迹象显示,W的身份相当神秘……很奇怪地,在我搜集史料的过程中,在与W有关的这一块,总是遇到阻碍。”R.L.曾于接受视讯直播节目专访时如此表示,“坦白说,我曾怀疑W可能与人类联邦政府情报机构有所关联……当然因为缺乏直接证据,这点我们无法确定。但总之,若Daedalus Zheng并非死于他杀,那么我想,说是抑郁以终,亦不为过。”此外,R.L.亦于《Daedalus Zheng:忧郁的先知》中提到,于其主张遭人类联邦政府当局漠视后,Daedalus Zheng日益悲观,极度忧心生化人科技应用之后果。于日记中,Daedalus Zheng引述了古典时代末期某篇来自英国的研究报告,表示“人类的本质应是彼此沟通合作”(该篇论文以人类眼球为观察重点,主张人类的眼白部分较诸其余哺乳类动物普遍占有更大面积,这使得其中眼珠转动更为清楚外显;而此一演化结果,即是为了“便于使他人借由眼神变化而了解己身之情绪与意向”。此外亦有相关研究报告显示,瞳色泽较淡之人,人际关系普遍较差等等),并对当时生化人科技轻忽其情绪部分抒发强烈不满。Daedalus Zheng甚至以“大洪水式的灾难”“末日大火”等宗教性字眼预言必将临至的灾祸:……那不仅仅是一整批人被剥夺了童年,甚或被“置换了一大部分人生”的问题……我可以说,那是另一种常规外的演化;那是一群人杂乱无章的梦境霸道地置换了另一群人原本的面目、那本然应属于其自身之人生……人的本质应是彼此沟通合作;毫无疑问,人不应如此相待……或者容我这么说:生而为人,我们之所以能够自然做出皱眉、微笑、流泪、愤怒、愁苦等丰富多样之表情,我们之所以拥有如此强健而复杂的面部肌肉,为的就是表达与沟通……而今,我们竟至于此,竟至于将人产生情绪与沟通合作之本能废弃;其害处或暂且隐而不显,但实际上可能导致之灾祸绝对远远超乎想象。我或可直接在此预言,由于情绪之匮乏,生化人的部分脑叶与面部之表情肌肉组织将会以远高于正常人类之速度萎缩退化,并进而影响其他器官之功能……针对Daedalus Zheng的此一悲剧性预言,R.L.于书中末章亦表达类似看法:“……事后看来,‘生化人情感淡薄’此一事实,于相关历史层面上确实产生相当大的影响……我们不得不承认:自启蒙时代至古典时代,科技进展尽管可能扮演推动时代巨轮之重要角色,然而科学之细节从未对我们身处之世界有过如此惊人且巨大深远之控制力——这一切,可能都归结到一个普遍性的现象:今日科学,已然进展至足以从根本上动摇人类根深蒂固之种性特征的程度;而某些种性特征之根本动摇,又可能无可避免地引发另一些种性特征之创造或崩毁。这确实前所未见。像一个失控的核分裂连锁反应……”